Post-Acquisition Integration: Why Day 2 Kills More Deals Than Day 1
A 100-day PAI playbook for accounting firms: Day 1 scripts, branding decisions, tech stack timing, and the talent moves that protect deal value.
I've seen too many partners pop the champagne on "Day 1" of an acquisition and then completely drop the ball on "Day 2."
Post-Acquisition Integration (PAI) Process for Accounting Firms

Buying a firm is the easy part. You sign the papers, you wire the funds, you take the photo.
But integrating that firm? That is where the actual ROI lives. And if you mess it up, you aren't buying a revenue stream; you are buying a mass exodus of staff and clients.
Most firms don't have a plan. They operate on "vibes" and hope the two cultures will naturally mesh. They won't. Without deliberate action, systems fall apart.
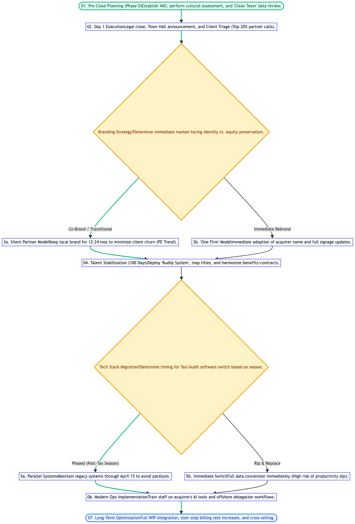
Below is the visual framework I use to explain Post-Acquisition Integration (PAI) for accounting firms. It covers the critical first 100 days, the branding strategy decisions you will face, and the tech stack choices that determine whether you survive the next tax season.
Step 1: Day 1 Execution
As shown in Node 02 of the diagram, Day 1 requires precise execution.
The legal close happens in a boardroom (or a Docusign envelope). That's paperwork. The real work is the Town Hall announcement and the client triage.
The Town Hall: This hour sets the tone for everything after. The staff of the acquired firm is uncertain about their jobs, benefits, and leadership. You need to establish clarity immediately.
Client Triage: You cannot call every client. Identify the top 20% of revenue generators and have partners call them personally. The remaining 80% get a well-crafted email sequence.
If you need a deeper dive on structuring this phase, read my guide on Integration Planning for Accounting Firm Buyers.
Decision Point: The Branding Strategy
This is where egos often collide.

You have two clear options. Keep the acquired firm's brand separate for a period, or merge everything into one brand immediately.
3a. The Silent Partner Model (PE Trend)
Private Equity favors this model. You buy a local firm with a strong reputation in a specific geography (e.g., "Smith & Co of Austin") and you leave the sign on the door. You keep the local brand for 12-24 months.
Why do this? It minimizes client churn. Clients often don't notice the ownership changed. You fix the backend, improve the margins, but leave the front-end identity alone until trust is established.
3b. The "One Firm" Model
This is the immediate consolidation. New signage, new email signatures, new website redirection on Day 1.
Why do this? Efficiency. Running two marketing budgets and two websites wastes capital. If the acquired brand doesn't carry significant equity, eliminate it fast.
Step 2: Talent Stabilization (The First 100 Days)
Look at Node 04. This is the critical window.

Staff turnover destroys deal value quickly. When staff leaves, clients follow.
We deploy a "Buddy System" immediately. Every employee in the acquired firm gets paired with a peer in the acquiring firm. This isn't for training; it's for venting. They need a safe channel to ask, "Is this normal?" or "How do I request PTO?"
You also need to map titles in the first week. If a "Senior Manager" at the target firm maps to a "Manager" at your firm, you will have conflict. Address these conversations early.
Decision Point: Tech Stack Migration
This decision depends on the acquisition timing.
5a. Parallel Systems (The Safe Route)
If you close a deal in November or December, do not switch tax software. You will disrupt the firm during busy season.
Maintain the legacy systems (Lacerte, CCH, UltraTax) through April 15. Yes, it costs more to pay for two licenses. But it's cheaper than losing staff during a 60-hour work week. See how this impacts value in my article on the Modern Technology Stack for Accounting Firms.
5b. Immediate Switch (The Band-Aid)
If you close in May, you migrate immediately. You do the data conversion in the summer when volume is low. It creates a temporary productivity dip, but you start the next year clean.
Step 3: Modern Ops Implementation
Finally, Node 06. This is the lever you're pulling.
You didn't buy the firm to keep running it the same way. You bought them to apply your operating model.
- Train their staff on your AI tools.
- Plug their compliance work into your offshore delegation workflow.
- Standardize their pricing model.
This is where you unlock the margin. Without this step, you've just bought yourself more work.
3 Pro Tips for PAI Success
Pro Tip: The "No-Layoff" Pledge
If your financial model supports it, issue a 12-month no-layoff pledge on Day 1. Uncertainty hurts productivity. By removing the fear of job loss, you buy yourself 12 months of focus. If you plan to cut staff, do it Day 1. Never die by a thousand cuts.
Pro Tip: The Ambassador Role
Send one of your best culture carriers to work physically in the acquired office for 3 months. In-person presence builds trust faster than conference calls. Having someone on the ground who can say "This is how we do it, and here's why it helps you" matters.
Pro Tip: Audit the "Shadow IT"
The acquired firm uses software they didn't tell you about during due diligence. It might be a rogue Dropbox account or a CRM on a partner's laptop. Find these in the first 30 days before they cause a security breach.
Real-World Examples
The "Franken-Firm" Disaster
I tracked a merger in the Midwest where they delayed the tech migration for three years because the partners pushed back. Five years later, they were still maintaining two separate servers and paying double for software licenses. The staff couldn't collaborate because they were on different systems. Margins collapsed, and they eventually sold for parts.
The "Silent Partner" Win
A large regional firm acquired a beloved local practice in a rural market. Instead of splashing their corporate blue branding everywhere, they kept the local name on the door and the local partner as the face of the operation. Behind the scenes, they moved all the bookkeeping to their offshore team. Revenue stayed flat, but margins doubled in 14 months.
Frequently Asked Questions
How long should Post-Acquisition Integration take?
The intense phase is 100 days. Full cultural and systems integration usually takes 12 to 18 months. If you are still integrating after 2 years, you likely made strategic or execution errors.
What is the biggest risk in PAI?
Culture drift. If the acquired firm feels they were "conquered" rather than "partnered with," they become toxic. For more on avoiding this, check out The Complete Guide to M&A for Small Accounting Firms.
Should we keep the acquired firm's office?
In a remote world, maybe not. But closing an office immediately signals cost-cutting to the staff. I recommend keeping the lease until it expires or for at least one year to provide stability.
Conclusion
Post-Acquisition Integration is not a project; it is a discipline. The diagram above isn't just a suggestion—it's the difference between a deal that generates cash and a deal that burns cash.
Focus on the integration as much as the signature.
For Paid Subscribers: The 100-Day Integration Checklist
The diagram above gives you the strategy, but you need the tactics. I've built a raw Excel checklist that breaks down every single task for Legal, HR, IT, and Ops for the first 100 days.
It includes:
- Day 1 Communication Scripts for staff and clients.
- The exact "Title Mapping" matrix I use to prevent ego battles.
- A Tech Stack Migration timeline (with "drop dead" dates).
[Upgrade to Paid to Download the Checklist]
Marc
P.S. If you're running an accounting firm and thinking about acquisition, don't wing the integration. The next 100 days determine your return.