The 2026 Fee Increase Workflow: Kill the Gut, Use the Map
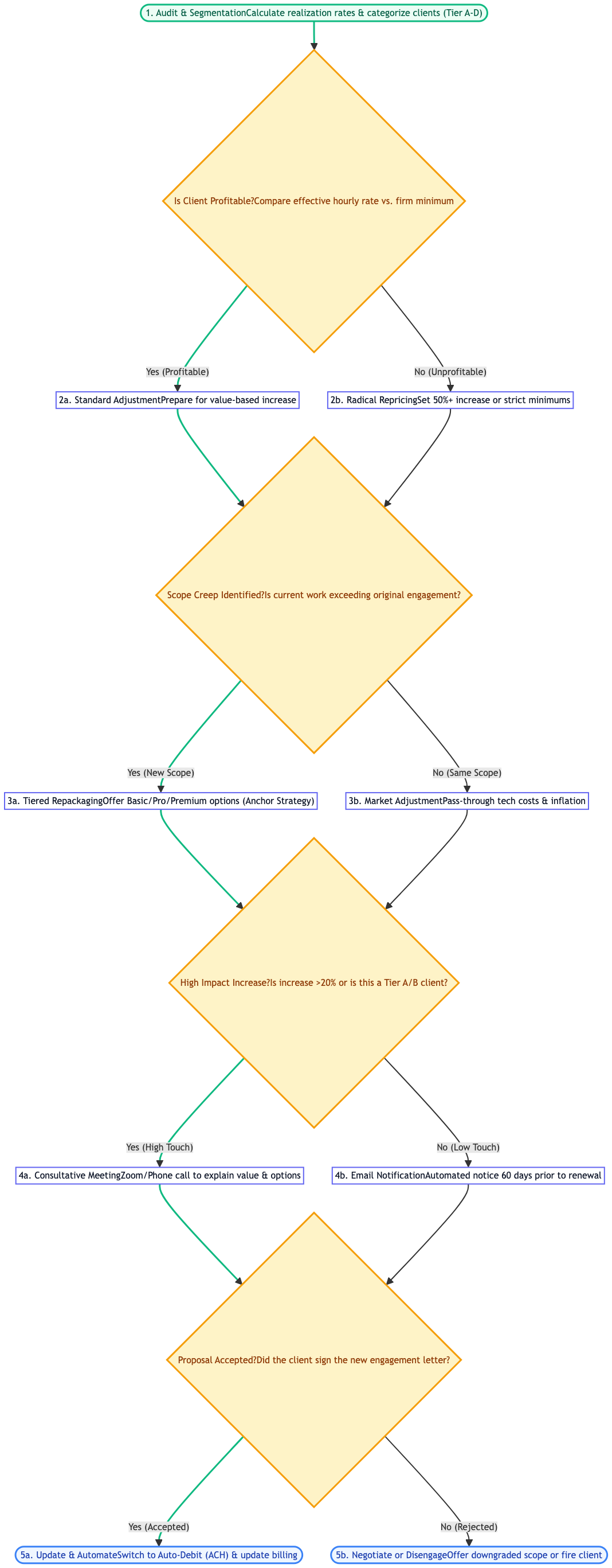
A node-by-node decision map for 2026 SMB accounting fee increases. Profitability gate, scope creep, market adjustment, and delivery mechanism.
2026 SMB Accounting Fee Increase Work Explained: A Step-by-Step Visual Guide
2026 SMB Accounting Fee Increase Workflow

Most accounting firm owners handle fee increases with a mix of anxiety, procrastination, and "gut feel."
You stare at the client list, remember that one nice email they sent three years ago, and decide to leave their pricing flat. Meanwhile, your software costs are up 12%, your staff salaries are up 15%, and your margin is eroding faster than you realize.
My gut is a terrible CFO. Yours probably is too.
Pricing needs to be a logic problem, not an emotional one. I built this workflow to standardize the 2026 SMB Accounting Fee Increase Work and remove the guesswork from the equation.
Step 1: The Profitability Gate
The process starts with a binary question that most firms skip: Is the client profitable right now?
You cannot apply a standard 5% or 10% market adjustment to a client who is currently costing you money. If you are tracking your metrics—something I discuss in The Ultimate Glossary of Accounting Firm Metrics—you should know your effective hourly rate (EHR) per client.
If their EHR is below your firm's minimum floor, you are in the Radical Repricing lane (Node 2b). You need a 50%+ increase to fix the economics, or you need to move on. This sounds harsh, but keeping unprofitable clients blocks you from taking on new, profitable work.
Pro Tip: When a client requires radical repricing, do not apologize. Present the new fee as the cost of doing business. If they churn, you just freed up capacity for free.
Step 2: The Scope Creep Trap
If the client is profitable, we move to the next filter: Scope Creep Identified?
You have those clients. The engagement letter says "monthly bookkeeping and annual tax return," but over the last 12 months, you've somehow become their part-time CFO, therapist, and HR consultant. The work has exceeded the original engagement.
If scope creep exists, you move to Node 3a: Tiered Repackaging. Do not just raise the fee. Change the package.
This is where the "Anchor Strategy" comes into play. Offer three options:
- Basic: The bare minimum compliance (often stripped down from what they get now).
- Pro: What they are currently getting, priced correctly.
- Premium: The advisory services they keep asking for, priced at a premium.
By giving them choices, you shift the conversation from "Why is the price going up?" to "Which level of service do I need?"
Step 3: Market Adjustments
If the client is profitable and staying within scope, you proceed to Node 3b: Market Adjustment. This is the standard "pass-through" increase.
Tech stacks are getting expensive. Inflation is sticky. You are simply passing these costs along. This increase usually lands in the 5% to 12% range. It requires the least amount of friction, but it requires clear communication regarding why. Mention software subscription hikes and labor market adjustments explicitly.
Step 4: The Delivery Mechanism
How you deliver the news matters as much as the number. The diagram splits this based on High Impact vs. Low Impact.

High Impact is defined as either:
- A fee increase greater than 20%.
- A Tier A or B client (your VIPs).
The Consultative Meeting (Node 4a)
If you are doubling a client's fee or if they are a top-tier relationship, schedule a 15-minute Zoom or phone call. Frame it as a "2026 Strategy Session."
Walk them through the value you provided this year. Then, explain the new pricing structure. When you treat a client like a partner, they accept price changes. When you treat them like a transaction, they shop around.
The Automated Notification (Node 4b)
For the rest—the low-complexity, low-touch clients receiving a standard market adjustment—send a well-crafted email 60 days prior to renewal.
Pro Tip: Automate the engagement letter follow-up. If they haven't signed in 14 days, the system should nag them, not you.
Real-World Scenario: The "Legacy" Client
Here's how this plays out in practice.

You have a client, "Bob's Burgers," with you since 2018. They pay $400/month. You run the numbers (Node 1) and realize your team spends 5 hours a month on them. Your effective rate is $80/hr. Your firm minimum is $150/hr.
The Path:
- Is Client Profitable? No.
- Action: Radical Repricing (Node 2b). You need to get them to $750/month minimum.
- High Impact? Yes, this is an 87% increase.
- Delivery: Consultative Meeting (Node 4a).
You call Bob. You explain that your firm's model has changed. You offer the new rate. Bob might walk away. That is fine. You effectively just reclaimed 5 hours of capacity to use on a client paying market rates.
Capacity management matters, especially if you are looking at an exit. As noted in The 2026 Guide to Selling Your Accounting Practice, buyers scrutinize your average revenue per client. Purging the bottom 20% increases your valuation.
Frequently Asked Questions
When should I start the 2026 SMB accounting fee increase work?
Start 90 days before the new calendar year or the client's renewal date. You need 30 days to run the data and determine the path, and 60 days to communicate it. Surprising a client with a higher invoice the month it is due is a guaranteed way to lose trust.
What if a Tier A client rejects the increase?
If a "High Impact" client pushes back, go back to Node 3a (Tiered Repackaging). Offer to keep their price the same, but remove specific deliverables. "We can keep you at $1,000, but we will move payroll processing back to your internal team." This defends your margin while giving them control.
Will this scare off potential buyers if I'm looking to sell?
Quite the opposite. Buyers love pricing power. A systematic approach to fee increases proves the firm can operate without relying on the owner's personal relationships. For more on this, check out my thoughts on 5 Accounting Firm M&A Predictions for 2026.
Conclusion
The 2026 SMB Accounting Fee Increase Work isn't about greed. It is about sustainability.
If you don't protect your margins, you can't pay your team competitive wages. If you can't pay your team, the work quality drops. If the work drops, the clients leave anyway.
Follow the diagram. Trust the logic. The clients who value you will stay. The ones who don't were never really your clients—they were just renting your burnout.
The 2026 Fee Increase Scripts Pack
Knowing what to charge is half the battle. Knowing what to say is the other half.
I've compiled the exact email templates and phone scripts I use for each node in this diagram. This includes:
- The "Radical Repricing" script (for the client you're okay losing).
- The "Anchor Strategy" proposal template.
- The "Tech & Inflation" pass-through email.
Firmlever Pro members can download the full script pack below.
Member Download: The 2026 Pricing Script Vault
Access the templates and customize them for your firm.
Includes 5 email templates and 3 objection-handling scripts.